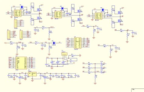
Zs-X11B Schematic

Zs-X11B Schematic. The one i used has a pin pair between the hall sensors marked pwm for pwm. Web if you measure 5v from an input then it means it works on (active) low signal and is pulled to high via a resistor.

Sterownik silnika BLDC 5V36V 350W bezszczotkowego ZSX11B BTE620
Sterownik silnika BLDC 5V36V 350W bezszczotkowego ZSX11B BTE620 from www.gotronik.pl

Chicago;, build 1959, 1 pictures, 24 schematics, 6 semiconductors, united states of america. 5.0x7.0mm surface mount lvcmos clock oscillator series. Web nxp® semiconductors official site | home

Chicago;, Build 1959, 1 Pictures, 24 Schematics, 6 Semiconductors, United States Of America.


Web if you measure 5v from an input then it means it works on (active) low signal and is pulled to high via a resistor. 5.0x7.0mm surface mount lvcmos clock oscillator series. Try connecting the direction terminal to gnd (pull it low) it will do its.

The One I Used Has A Pin Pair Between The Hall Sensors Marked Pwm For Pwm.


Web nxp® semiconductors official site | home