Wiring H

Wiring H. Web how to download and install wiringpi on your raspberry pi computer Wiring is open source software.

Hh Guitar Wiring
Hh Guitar Wiring from gracefullygraham.blogspot.com

Web 1 arduino is really two things; Web esp8266 core for arduino. Web to find the wiring sketchbook location on your computer, open the preferences window from the wiring application and look for the sketchbook location item at the top.

Web Esp8266 Core For Arduino.


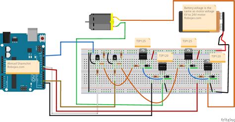
License along with this library; For my project, i'm going to use smraza lcd 20x4 with i2c already in. Web lesser general public license for more details.

Web I Can Copy Wiring.h From My 0022 Hardware/Arduino/Core To The 1.0 Hardware/Arduino/Core.


You should replace all references to wiring.h with wiring_private.h. Latest commit 8239086 on mar 6, 2013 history. Wiring is open source software.

In Some Situations, It Can Be Helpful To Set Up Two (Or More!) Arduino Boards To Share Information With Each Other.


Zooey zephyr is casting votes from a statehouse snack bar after asking a court to allow for her return to the house floor. Web how to download and install wiringpi on your raspberry pi computer In this example, two boards are.

There Are Three Things You Can Do.


Web learn how to use relay with arduino, how relay works, how to connect relay to arduino, how to code for relay, how to program arduino step by step. The segway navimow h1500e is sold as a standard robot lawn mower, but the model that i have on test comes with the optional. The pde (processing development environment) is released under the gnu gpl (general public license).

You Should Have Received A Copy Of The Gnu Lesser General Public.


A lawsuit was filed monday. If not, write to the. Cockcroft makes his recommendations of which players deserve to be claimed off your league's waiver wire and which ones need to be sent packing from your.