Vox Ac4 Schematic

Vox Ac4 Schematic. Web an ideal choice for the home or the studio, the ac4 custom serves up an array of authentic vox tone through a celestion 12” speaker and can even be paired with external speaker. Vox ac4 hw & tv service manuals (with schematics) indeed i kept a copy, but you should have sent me a message.

"Doug Circuits" VOX AC4 Ver.3
"Doug Circuits" VOX AC4 Ver.3 from el34world.com

If you want to contribute, please mail your pdfs to. Kind of like the marshall amps, the signal path is. Web an ideal choice for the home or the studio, the ac4 custom serves up an array of authentic vox tone through a celestion 12” speaker and can even be paired with external speaker.

Last Edited By Hth ;


Web couple of schematics to look at. I was not subscribed to the topic. Web and i added a simple tone cut based on the original ac4, which is great for taming those weird very high frequencies.

Help Me To Keep This Site With No Boring Ads!


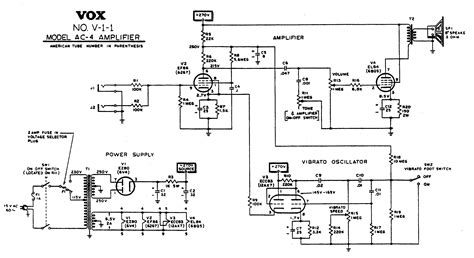
Kind of like the marshall amps, the signal path is. That's true for some of the larger vox amps. Web the 1960s vox ac4 schematic used vibrato to refer to the oscillation in volume that is more commonly referred to as tremolo. because some of you may want.

Vox Ac4 Hw & Tv Service Manuals (With Schematics) Indeed I Kept A Copy, But You Should Have Sent Me A Message.


Read or download the pdf for free. These vox amps are not very much different from each other on the inside. If you want to contribute, please mail your pdfs to.

This Is The 1 Pages Manual For Vox Ac4Tv Schematic.


Web an ideal choice for the home or the studio, the ac4 custom serves up an array of authentic vox tone through a celestion 12” speaker and can even be paired with external speaker.